name

技术服务

镒升机器人提供最为快速的机器人售后反馈机制,为合作企业提供最专业的机器人售后服务,与自动化伙伴共同为企业用户提供强有力的机器人售后保障

关于镒升

镒升是 EPSON 工业机器人的认证区域方案合作商,也是优傲机器人授权的优选经销商,同时也是世界知名工控器件厂商 SMC 气动产品,与 Panasonic 传感器产品在中国重要的合作伙伴; 服务智能工厂、助力中国制造

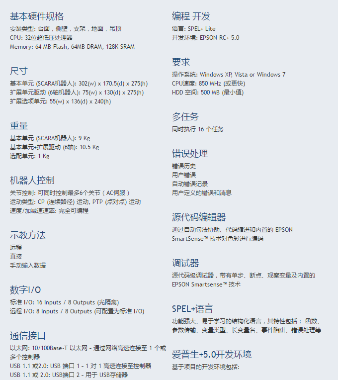
RC90-B控制器

RC90-B控制器

RC90-B

爱普生G系列机器人拥有高速度、高精度和低震动特性。可满足任意应用需求,其中包括支持多任务、洁净车间、防静电或冲洗环境中使用的机型。

特点

  • 低成本、高性能

  • 紧凑型,占用工厂空间小

  • 快速的机器人循环和项目执行时间

  • 杰出的加减速率,启动和停止运动平滑

  • 爱普生PowerDrive伺服系统确保实现机器人性能最大化 LS系列专用控制器

系列产品参数

系列产品型号选择

Scara机器人其它系列产品选择